Documentation Index
Fetch the complete documentation index at: https://cobo.com/developers/llms.txt
Use this file to discover all available pages before exploring further.
This content applies to WaaS 1.0 only. We highly recommend that you upgrade to WaaS 2.0.
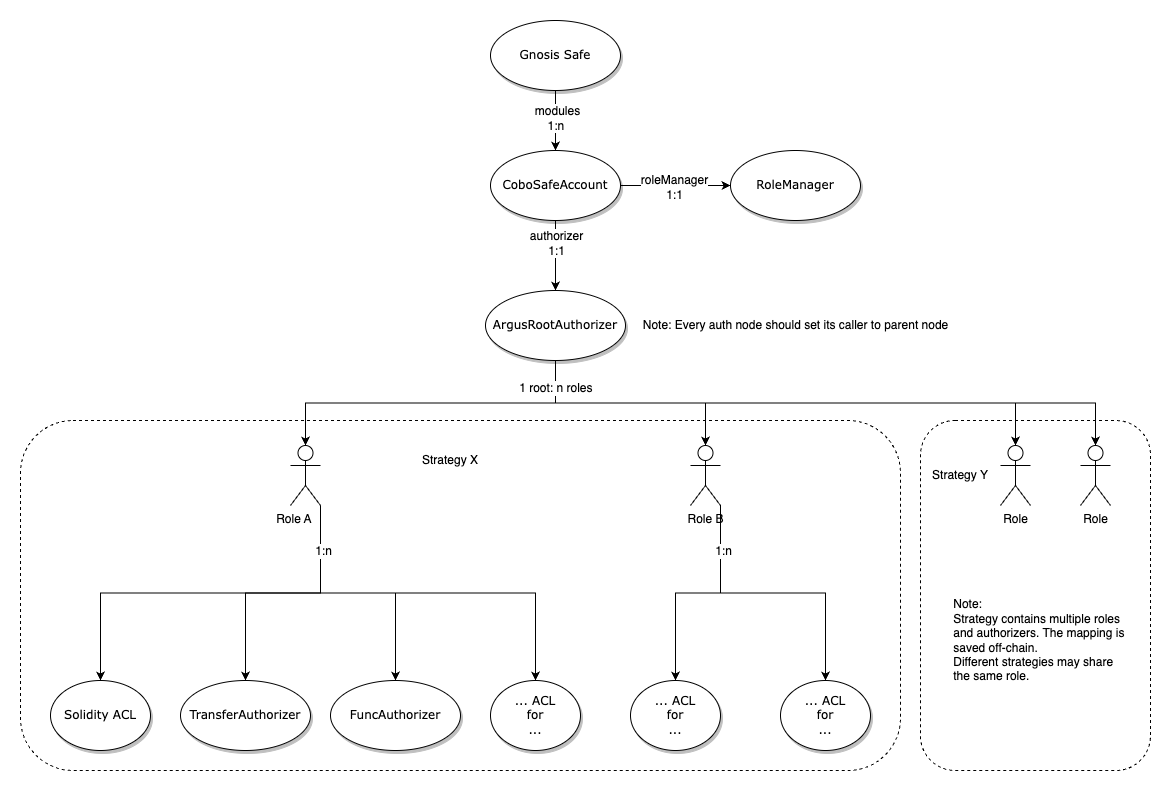
Cobo Argus is a smart contract-based on-chain digital asset management solution. Using Cobo Safe as its functionality layer, Cobo Argus implements role-based access controls to help you improve workflow efficiency and enhance internal risk management. The deployment structure of Cobo Safe in Cobo Argus is as follows:

Cobo Argus, Cobo Safe Account is used to manage the access control policies of the Safe Wallet. Cobo Safe Account uses ArgusRootAuthorizer as its Root Authorizer. Users can then configure Roles and Sub-Authorizers based on their business needs:
- Each
Sub-Authorizerindicates one type ofPermission. - If a
Roleis associated with multipleSub-Authorizers, it indicates that thisRoleis associated with a set ofPermissions. - Different types of
Rolescan be combined to form anAuthorization Strategy. This allows theDelegateto complete a set of pre-configured investment operations in a DeFi protocol.Cobo Argushas integrated a number ofAuthorization Strategiesby default.
Workflow
When aSafe Owner delegates Roles to a Delegate, the workflow is as follows:
Safe Ownercreates aCobo Safe Accountand enables aModuleon Safe.Safe Ownerconfigures theRoot AuthorizerandRole Manager.Safe Owneradds the address of theDelegateto the whitelist under theCobo Safe Account.Safe OwneraddsSub-AuthorizersandRolesto theRoot Authorizer.Safe OwnerassignsRolesto theDelegate.
Delegate executes a transaction, the workflow is as follows:
Delegatesends a transaction via theCobo Safe Account.Cobo Safe Accountvalidates whether the address of theDelegatehas been whitelisted. If no, the transaction will be rejected. If yes, the transaction will be sent to theRoot Authorizer.Root Authorizerqueries theRolesassociated with theDelegatewith the help of aRole Manager.Root Authorizerlocates one or multipleSub-Authorizersassociated with eachRole.- If the transaction passes validation from any of these
Sub-Authorizers, it will be approved. Otherwise, the transaction will be rejected. - Once the transaction is approved,
Cobo Safe Accountwill callSafeto initiate the transaction. - After the transaction is executed,
Root Authorizerwill validate the transaction viapostExecCheck. - The transaction sent by the
Delegateis completed.
